
目前国内并没有上市色瑞替尼,但是有的患者通过不同的途径购买到药品,主要还是因为色瑞替尼的药效好,患者服用之后有效果,作为靶向药,避免不了出现一些不良情况,针对这些不良情况都有相应的应对措施,那么关于,色瑞替尼Zykadia说明书上的减量是怎么要求的?
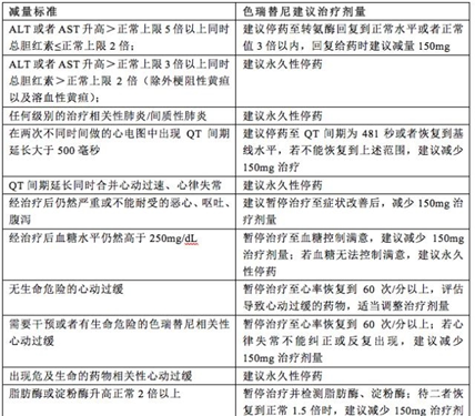
一般情况下,大约58%患者开始接受色瑞替尼治疗后,可能进行至少1次药物减量治疗,且中位减量时间为治疗7周。出现以下情况,应考虑减量,具体见下表:

经过减量治疗,有效果的话继续服用,如果患者不能耐受口服300mg/日的治疗剂量建议停止治疗,该服用其他的药品治疗。 扫描上面二维码在移动端打开阅读