5月29日,发表在Science Advances上的一篇论文中,来自俄亥俄州立大学的科学家们鉴定出了一种存在于某些免疫细胞中的关键蛋白——PCBP1,该蛋白不仅对产生最佳的抗癌免疫反应至关重要,还可以用于预测哪些癌症患者不太可能响应免疫检查点抑制剂。
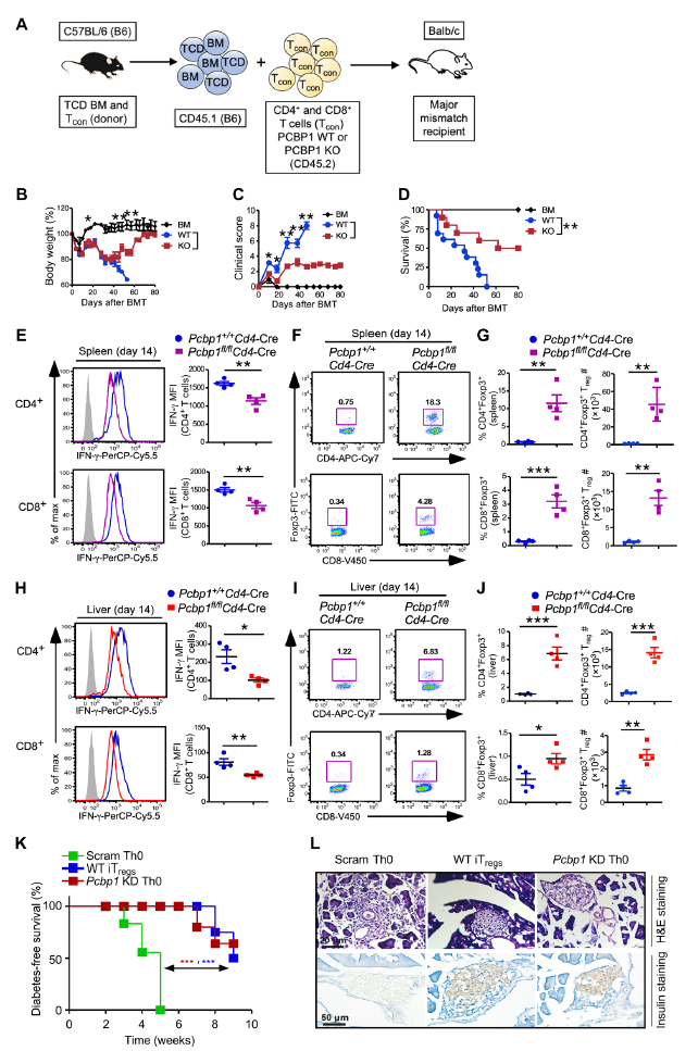
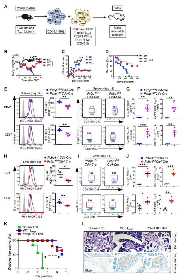
PCBP1全称为poly(C)-binding protein 1,属于RNA结合蛋白家族。该研究揭示,PCBP1在活化的T细胞中上调可阻止细胞毒性T细胞(一种效应T细胞,执行对抗感染和肿瘤的免疫反应)转化为限制免疫反应的调节性T细胞。T细胞特异性Pcbp1缺失有利于调节性T细胞的分化,且促进了肿瘤浸润淋巴细胞上PD-1、TIGIT、VISTA等多种免疫抑制检查点分子的表达,降低了抗肿瘤免疫力。
论文第一作者Ephraim Abrokwa Ansa-Addo博士说:“免疫检查点阻断疗法已经彻底改变了癌症治疗,尤其是对黑色素瘤、非小细胞肺癌和头颈癌。但是,我们需要更好的方法来确定,哪些患者能够获益于这类免疫治疗。PCBP1可能会帮助我们做到这一点。”
具体来说,在该研究中,科学家们使用细胞系、肿瘤模型、动物模型、糖尿病和移植物抗宿主病模型来更好地了解PCBP1在T细胞中的作用,并获得以下3点重要发现:
第一,在非癌症环境中,较高的PCBP1活性可促进细胞毒性T细胞的功能,抑制肿瘤发展和进展;
第二,在癌症环境,如肿瘤微环境中,较高的PCBP1活性可阻止细胞毒性T细胞表达PD-1、TIGIT和VISTA等蛋白,从而产生不利于免疫检查点阻断治疗的条件;
第三,在癌症环境中,细胞毒性T细胞中较低的PCBP1水平可触发PD-1和其它抑制T细胞抗癌免疫反应的因子的表达,从而产生更有利于免疫检查点阻断治疗的条件。
领导该研究的Zihai Li教授说:“总结来说,我们的发现表明,PCBP1作为一个细胞内免疫检查点在维持效应T细胞功能方面发挥着重要作用,靶向该蛋白有望开发一种新型抗肿瘤免疫疗法。此外,PCBP1可能是指示免疫检查点阻断疗法疗效的一个生物标志物。”
相关论文:
[1] Ephraim A. Ansa-Addo et al. RNA binding protein PCBP1 is an intracellular immune checkpoint for shaping T cell responses in cancer immunity. Science Advances(2020).
参考资料:
1# Researchers identify key immune checkpoint protein that operates within T cells(来源:Ohio State University Medical Center)
扫描上面二维码在移动端打开阅读


