新鉴定出CD4 CD26high T细胞亚群:具有更强活性,可彻底清除实体瘤

文章来源: Armstrong生物药资讯 于2020-07-28 15:02:52发布 新闻转自各大新闻媒体,新闻内容并不代表本网立场!如有侵权请联系管理员删除!

2020年7月3日,Science Advances期刊发表了南加州大学研究人员的文章,新鉴定出一种CD4+ CD26high的T细胞亚群,具有独特的抗肿瘤活性,对于改善实体瘤CAR-T疗法具有重要意义。

 
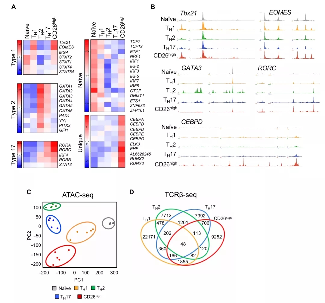
长期以来,CD4+ CD26high T细胞由于表达IL-17和高表达CD26,一直被认为是Th17细胞。本文研究人员经研究发现,CD4+ CD26high T细胞亚群在表观遗传层面和转录组层面,都表现出与Th17细胞亚群与众不同的性质。以CD4+ CD26high T细胞构建的CAR-T表现出更强的抗肿瘤活性,能同时分泌多种细胞因子并持续更长时间,即便没有CD8 T细胞的辅助依旧表现出抗肿瘤活性。

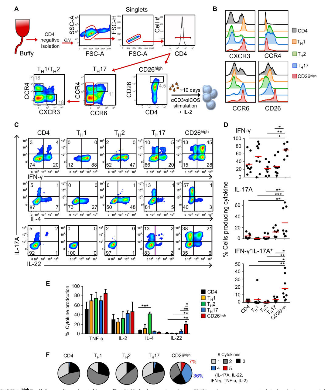
从趋化因子层面,Th1表达CXCR3、Th2表达CCR4、Th17表达CCR4和CCR6。CD4 CD26high T细胞也表达CXCR3和CCR6,但是CCR4表达水平不高。细胞因子层面,CD4 CD26high T细胞亚群不限于Th7的profile,前者表达更高的IFN-γ和IL-22,IFN-γ的表达水平与Th1相当,IL-4则比Th2少。

表观遗传层面,CD4 CD26high T细胞亚群也表现出与其他T helper细胞亚群截然不同的profile。

单细胞测序数据也表明CD4 CD26high T细胞亚群与Th17细胞区分开来。

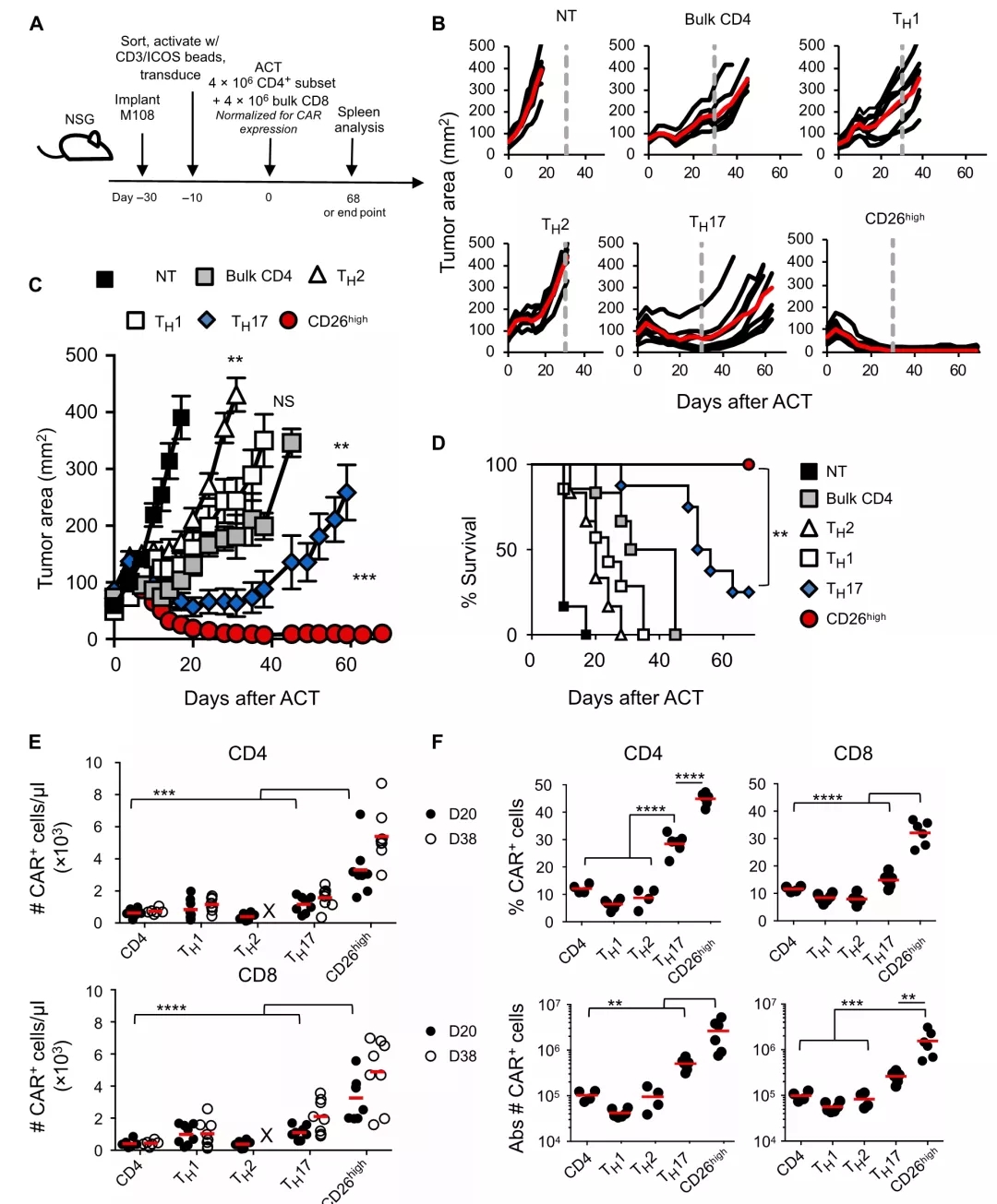
接下来研究人员用不同的T helper细胞亚群构建了CAR-T疗法,采用第一代CAR-T的CD3架构,嵌合抗间皮素抗体。小鼠肿瘤模型实验的结果表明Th17 CAR-T抗肿瘤活性比Th1、Th2更强,CD26high CAR-T则表现出最强的抗肿瘤活性,彻底清除了肿瘤,存活率100%。CD26high CAR-T也表现出最好的持久性。

最后,研究人员用下面的示意图描绘了不同T helper细胞亚群的性质及抗肿瘤活性的区别。

 
 
总结
南加州大学的科学家首次鉴定出CD4+ CD26high T细胞亚群是一种完全不同于Th17细胞的T helper细胞。Th17的发现,对于银屑病等自身免疫病的治疗具有重要意义。南加州大学的科学家则发现CD4+ CD26high T细胞亚群具有极强的抗肿瘤活性,对于实体瘤CAR-T疗法的开发具有重要意义。


扫描上面二维码在移动端打开阅读