近日,来自Salk研究所的研究团队在Immunity发表的一篇名为A Genome-wide CRISPR Screen Reveals a Role for the Non-Canonical Nucleosome-Remodeling BAF Complex in Foxp3 Expression and Regulatory T Cell Function研究论文。
在该项研究中,研究人员筛选得到一个能够对患有炎症性肠病和癌症的小鼠内Treg活性进行调节的基因-Brd9。研究人员表示,通过利用Brd9对Treg细胞的活性控制,具有将其转化为治疗自身免疫性疾病和癌症一种潜在的治疗手段。

Treg细胞在抑制过度免疫反应,维持机体免疫稳态中起至关重要的作用。Treg细胞的缺陷会导致与自身免疫性疾病,而某些富含Treg细胞的肿瘤却可以借其免疫抑制特性来逃避抗肿瘤免疫反应。
Foxp3在调节Treg细胞的发育和功能中扮演重要角色,此前相关研究发现Foxp3的缺失使得Treg细胞变得促炎性,一方面这加重自身免疫性疾病的进展,另一方面又有利于机体更有效的抗肿瘤免疫。基于此,Salk研究所的研究人员想找到哪些基因影响了Foxp3的功能。
在该项研究中,研究小组利用CRISPR-Cas9基因编辑技术对Treg细胞进行了全基因组筛选,研究发现Foxp3中富含编码SWI/SNF复合体基因,随即该研究小组对Treg细胞中编码SWI/SNF复合体的基因组进行选择性敲除。
目前已鉴定出三种SWI/SNF复合物,分别是BAF、PBAF、ncBAF(一种新发现的复合物)。SWL/SNF复合物能够利用ATP水解产生的能量动员核小体,使染色质重构,从而调节靶基因的转录。这个复合物由12–15个亚基组成。它们含有两个催化ATP酶亚基之一,SWI/SNF复合物与转录因子,共激活因子和共抑制因子相互作用,并且能够动员靶启动子和增强子处的核小体来调节基因表达。


在肿瘤和神经系统疾病中,SWI/SNF亚基基因呈现高频突变现象。在一项包含24种肿瘤669例癌症患者的研究中,SWI/SNF亚基基因的平均突变率为19%,仅低于TP53的26%的突变率,在所有基因中居第二位。
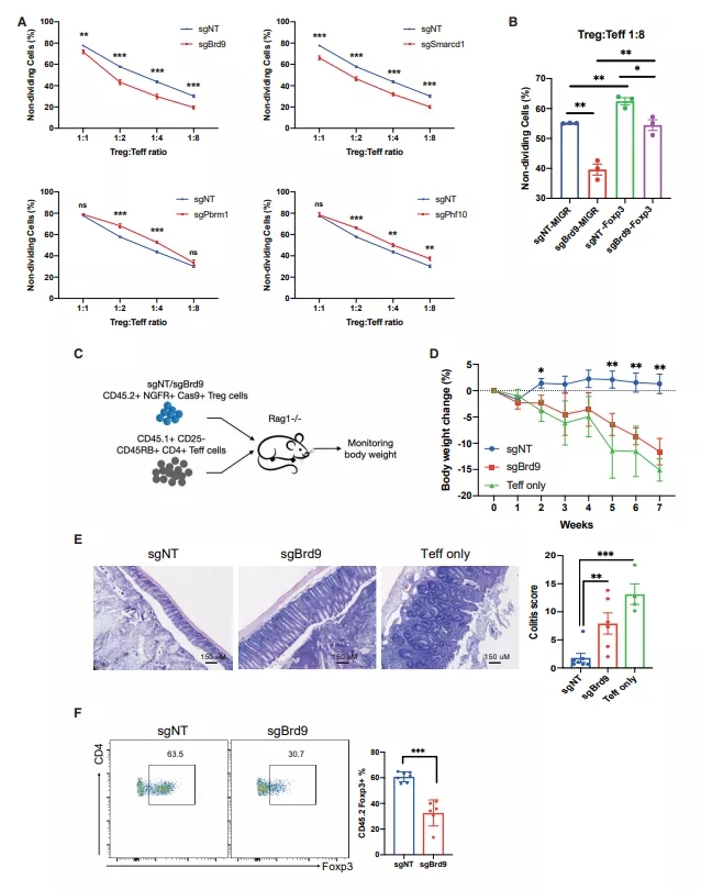
敲除后发现ncBAF复合物中一个名为Brd9基因的缺失对免疫细胞的影响十分显著,缺失Brd9基因的Treg细胞中的Foxp3调节剂的水平降低,功能减弱。
为了进一步了解Brd9对Treg的作用, 研究人员在两种不同的小鼠模型中进行了测试。结果显示,在患有炎症性肠病的小鼠中,与对照组相比,Treg细胞中Brd9耗竭的动物表现出明显的结肠炎症状。而在患有大肠癌的小鼠中,弱化的Treg细胞导致肿瘤生长变慢,研究人员还发现CD4和CD8 T细胞以明显更高的水平浸润肿瘤。通过这些研究发现,研究人员认为通过Brd9来控制Treg细胞的活力具有治疗癌症和自身免疫性疾病的潜力。
体外和体内模型中,ncBAF复合物调节Treg细胞抑制作用
此外,研究者还发现SWI/SNF家族的另一位重要成员--PBAF似乎起着与ncBAF相反的作用,研究发现PBAF复合物中一个Pbrm1的基因缺失增强了Treg的抑制活性。
该文章的通讯作者Hargreaves表示:目前要实现对制Treg细胞活性进行微调还是十分困难的,这个复合体可以让我们做到---在调高或调低Treg细胞的活性同时,又不足以引起其他形式疾病。我们还要继续深入研究Brd9控制Foxp3表达的分子机制以及ncBAF复合物以别的什么方式来改变肿瘤微环境。
参考出处
1.10.1016/j.immuni.2020.06.011
2.https://www.genengnews.com/news/crispr-screen-reveals-control-knob-for-regulatory-t-cells/
3.https://www.cell.com/immunity/pdf/S1074-7613(20)30266-1.pdf
4.https://www.fiercebiotech.com/research/fine-tuning-regulatory-t-cells-to-treat-cancer-autoimmune-diseases
5.https://www.eurekalert.org/pub_releases/2020-07/si-akg070620.php

扫描上面二维码在移动端打开阅读