首个CAR-M疗法获FDA批准临床

文章来源: Armstrong生物药资讯 于2020-07-31 15:14:53发布 新闻转自各大新闻媒体,新闻内容并不代表本网立场!如有侵权请联系管理员删除!

2020年7月27日,Carisma Therapeutics宣布其先导药物CT-0508获得FDA批准进入临床研究。靶向HER2的CT-0508成为首个进入临床的CAR-M疗法,用于治疗HER2阳性的实体瘤。

CT-0508为Carisma进展最快的项目,后续还有多个CAR-M疗法。

Carisma成立于2016年,该公司的技术平台主要建立在Michael Klichinsky的博士论文基础上,Saar Gill教授和六爷Carl June是该论文的指导教授。CAR-T疗法在血液瘤表现出强大的治疗效果,但对于实体瘤则充满坎坷。Michael Klichinsky博士转而寻求构建CAR-M(巨噬细胞)疗法。2020年3月23日,CAR-M的研究成功发表在Nature Biotechnology期刊上。

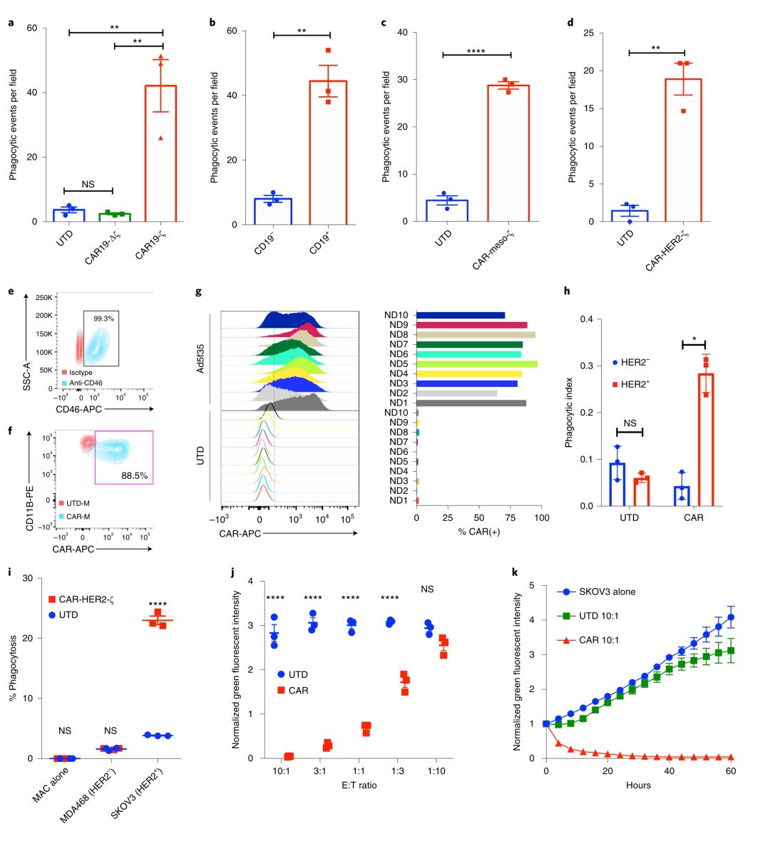
作者首先构建了靶向CD19的CAR-M,证实了CAR-M对肿瘤靶细胞具有胞吞作用,证明了CAR-M疗法的可行性。

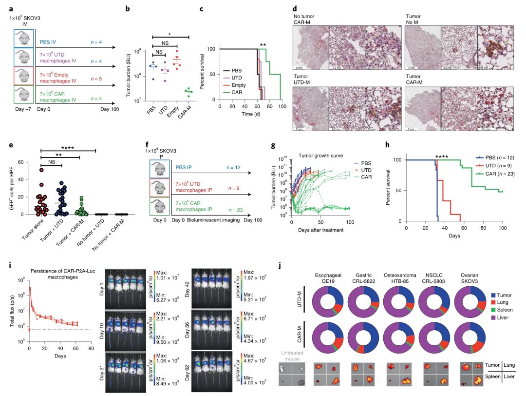
接下来,作者构建了靶向HER2的CAR-M疗法(应该就是CT-0508的临床前研究),探索实体瘤的治疗。结果发现,单次注射CAR-M可以使肿瘤体积显著减小,提高总生存率。CAR-M分泌促炎性细胞因子和趋化因子,诱导M2向M1转化,提高抗原递呈的效率,显著增强T细胞抗肿瘤活性。

 
总结
CAR-T疗法开启了靶向性细胞疗法的新时代,不过在血液瘤取得一系列突破的CAR-T在面对实体瘤时却屡屡受挫。相反,TCR-T疗法和CAR-M疗法成为相继在实体瘤表现出强大的潜力。宾大在靶向性细胞疗法中始终走在前沿,CAR-T的研究为第一梯队,如今又孵化出CAR-M疗法这一新技术,为攻克实体瘤提供潜在的有力武器。


扫描上面二维码在移动端打开阅读