9月2日,来自美国希望之城的科学家团队以封面论文的形式在Science Translational Medicine杂志上报道了一项联合CAR-T和溶瘤病毒疗法成功靶向和根除实体瘤的突破进展[1]。
在临床前研究中,研究者们通过基因工程改造一种溶瘤病毒,使之能够进入肿瘤细胞,并迫使肿瘤细胞在表面表达CD19蛋白。之后,他们再使用靶向CD19的CAR-T细胞来识别和攻击这些实体瘤。这一创新的联合治疗方案使得约60%的小鼠肿瘤完全消退,为CAR-T应用于实体瘤治疗带来了极大的希望。
CAR-T疗法是癌症免疫治疗的重要支柱之一。自2017年以来,美国FDA已批准了3款CD19 CAR-T疗法上市,用于治疗某些类型的血癌,包括B细胞淋巴瘤和急性淋巴细胞白血病。不过,尽管这类疗法对血癌疗效显著,但在改善实体瘤治疗方面进展寥寥。
在这项新研究中,Anthony K. Park等克服了使免疫疗法难以治疗实体瘤的两个主要挑战:1)实体瘤可供CAR-T细胞靶向的靶点有限,大多数实体瘤缺乏一个明确的靶点;2)实体瘤周围有一层“防护墙”,即免疫抑制性肿瘤微环境,这种恶劣的环境使得CAR-T细胞难以生存、扩增和对抗癌症。
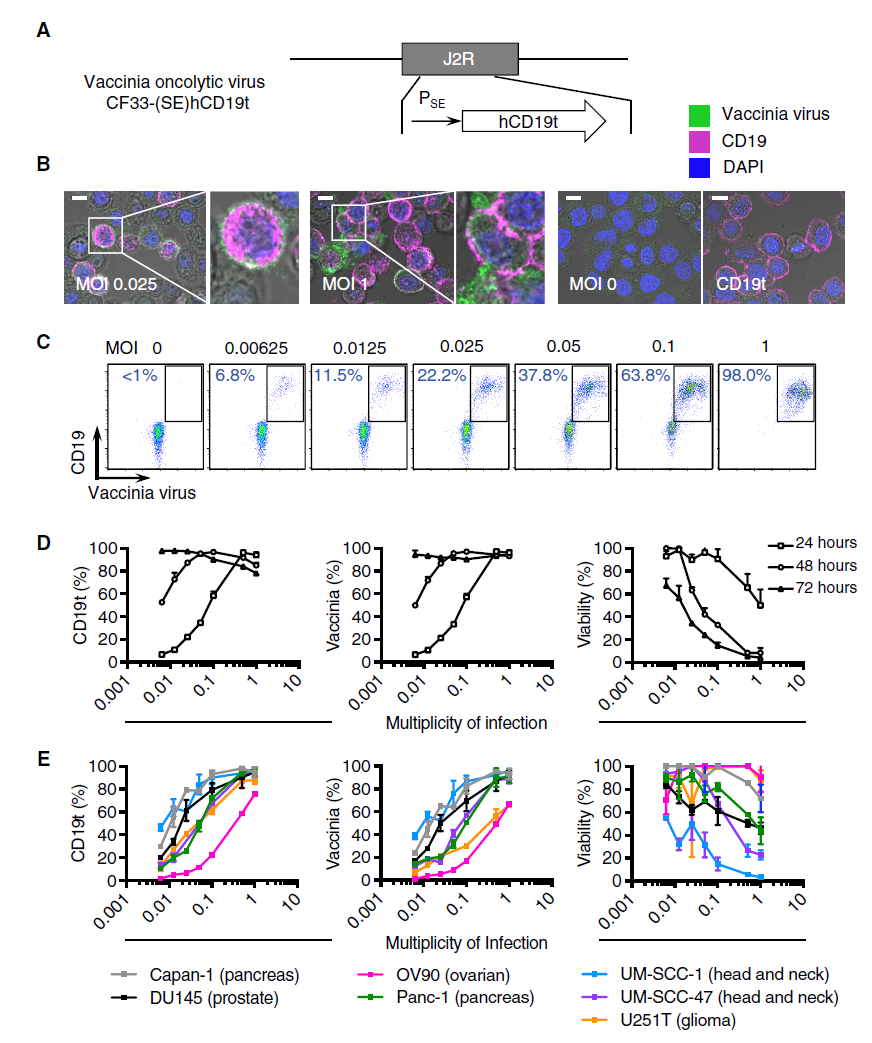
来自希望之城的Yuman Fong博士提出,溶瘤病毒或许能够突破这些障碍。研究团队设计了一款能够进入癌细胞,并利用细胞自身的机制来复制自己,同时使癌细胞表达缩短版的CD19(truncated CD19, CD19t)的溶瘤病毒——OV19t。他们在三阴性乳腺癌、胰腺癌、前列腺癌、卵巢癌、头颈癌以及脑肿瘤细胞中都成功做到了这一点。
之后,研究人员在来自多种实体瘤(包括胰腺癌、前列腺癌和卵巢癌)的细胞中测试了“OV19t+CD19-CAR-T”联合疗法。
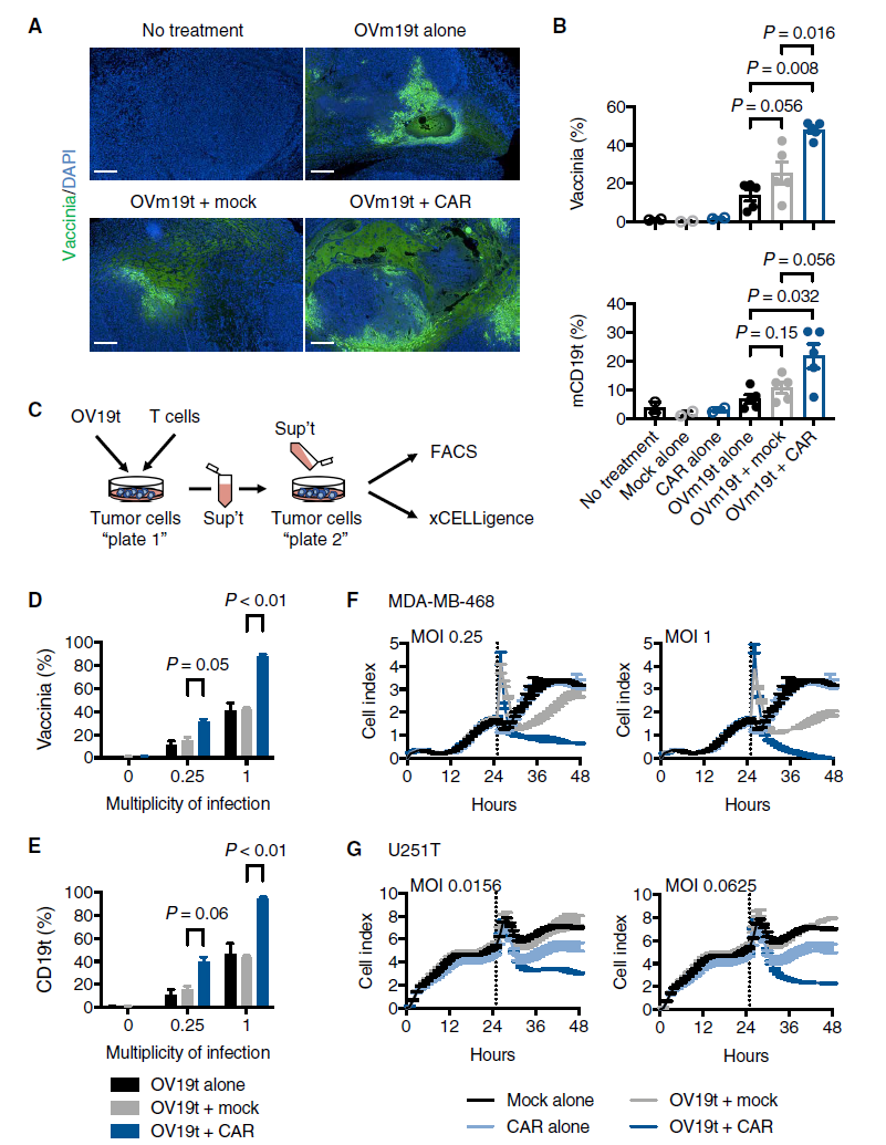
当用OV19t感染肿瘤细胞时,研究者们观察到的一个积极信号是,肿瘤细胞表达CD19t的时间要比病毒能够杀死它们的时间早得多,在病毒介导肿瘤裂解之前,癌细胞表面就表达了新的CD19,这就给用CD19-CAR-T来靶向表达CD19t的肿瘤细胞提供了窗口。当OV19t与CD19-CAR-T联合时,癌细胞被广泛杀死。
接着,研究人员继续在小鼠肿瘤模型中尝试这种策略。他们发现,将OV19t与CAR-T细胞联合产生了强大的协同效应,治愈了超过一半的小鼠,~60%的小鼠完全缓解,而仅22%单独接受OV19t治疗的小鼠肿瘤完全消退。
研究者们还发现,在接受联合治疗的小鼠中,OV19t会持续向癌细胞扩散,被杀死的肿瘤细胞会释放额外的病毒拷贝,使邻近的肿瘤细胞表达CD19,导致了显著更强的肿瘤细胞杀伤活性。更重要的是,当用癌细胞再次挑战被治愈的小鼠时,未有新的肿瘤形成,表明这种病毒-CAR-T联合方案帮助建立了肿瘤特异性免疫记忆,可阻止癌症复发。
除了表达CD19t,研究还证实,引入病毒逆转了肿瘤恶劣的微环境,使其更容易接受CAR-T细胞治疗。
对于为何有小鼠不响应“OV19t+CD19-CAR-T”联合治疗,研究人员推测,可能是因为治疗诱导了PD-L1的表达。因此,他们提出,在未来可以探索“OV19t+CD19-CAR-T”联合检查点阻断药物的潜在治疗策略。
总结来说,研究者认为,这项新发现可能会扩大CD19-CAR-T疗法的应用范围,使之能够治疗实体瘤患者。
“我们的研究表明,溶瘤病毒是一个强大且有前途的方法,这种技术能够与CAR-T战略性地联合,从而更有效地靶向实体瘤。这项新研究最令人兴奋的前景之一是,未来我们可能能够将这种策略用于任何癌症患者。”领导该研究的Saul J. Priceman博士补充道。
据悉,研究团队正在设计一项测试这种联合疗法的临床试验。试验将首先测试OV19t在实体肿瘤患者中的安全性。如果OV19t被证明是安全、有效的,就可以进行联合疗法的测试。Priceman博士估计,试验将于2022年开始。
扫描上面二维码在移动端打开阅读



