喂食alpha-ketoglutarate的雌性小鼠(左)与对照小鼠相邻
从古至今,长寿药、抗衰老药等一直倍受人们的关注。近年来,全球科学家在这“衰老”研究这方面取得了许多进展。
2016年美国梅奥诊所的科学家们发现,清除衰老细胞能使小鼠的器官更加健康,从而使寿命延长超过20%。除了这一研究发现,还有细胞重编程让小鼠“返老还童”、抗衰老“神药”雷帕霉素让小鼠活到“140岁”、石榴+肠道菌=延长寿命等等。
近日,来自Science最新消息报道,研究表明,在小鼠身上,喂食健身膳食补充剂可促进健康老龄化并延长寿命。该研究小组9月1日在Cell Metabolism上也报道了此项发现。
健身运动员使用的膳食补充剂可能会带来更广泛的健康益处:避免衰老。服用这种物质α-酮戊二酸(AKG)的小鼠随着年龄的增长更健康,雌性的寿命比不使用这种营养品的小鼠更长。
没有参与这项研究的北达科他大学衰老研究员Holly Brown-Borg表示,最重要的是,它的安全性非常好。“它有潜力,应该进一步开发,这是肯定的。”但他没有参与这项研究。
AKG是我们细胞从食物中获取能量的代谢循环的一部分。除了健美运动员使用的外,医生有时还会用这种补品治疗骨质疏松症和肾脏疾病。

该分子作为一种可能的抗衰老疗法在2014年引起了人们的关注,当时研究人员报告说,AKG可以使细小的秀丽隐杆线虫蠕虫的寿命延长50%以上。这与低热量饮食相提并论,低热量饮食已被证明可以促进健康的衰老,但大多数人都难以坚持。后来的其他小组则表明,果蝇的AKG可以延长寿命。
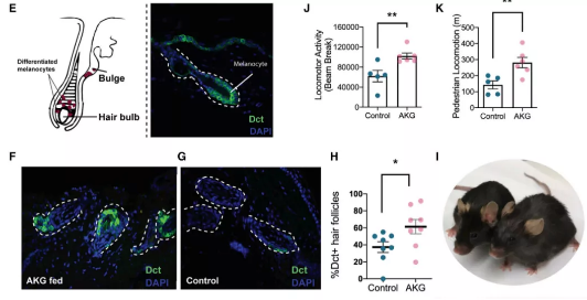
在一项新的研究中,Buck衰老研究所的Gordon Lithgow和Brian Kennedy及其同事将研究对象转向了哺乳动物。他们给一组18个月大的小鼠(相当于人类年龄约55岁)服用相当于每天2%的AKG的食物,直到它们死亡,或者持续21个月。随着年龄的增长,血液中的AKG水平会逐渐下降,科学家的目标是将其恢复到年轻小鼠体内的水平。
Buck研究所的研究人员就发现,喂食了AKG的小组,几个月内就出现了一些差异。

从研究生时就进行了这项实验的博士后Azar Asadi Shahmirzadi表示,它们看起来比对照组的老鼠更黑、更亮、更年轻”,他还是研究生时就进行了这项实验。此外,喂食AKG的小鼠在“虚弱”测试中的得分平均高出40%以上。“虚弱”测试是根据31个生理属性进行的,包括毛发颜色、听力、步态和握力等。
在开始喂食AKG后,雌性小鼠的寿命比对照组小鼠的平均寿命长8%到20%。
然而,喂食AKG的小鼠在心脏功能或跑步机耐力测试中表现并不好,而且测试不包括认知表现。
在探究这些改善的机制时,研究人员发现,接受AKG的雌性小鼠产生了更高水平的抑制炎症的分子。慢性炎症会刺激许多老年疾病,如癌症、心脏病、关节炎和痴呆。

西雅图华盛顿大学的衰老研究员Matt Kaeberlein没有参与这项研究,他指出,与其他抗衰老化合物相比,AKG对寿命和健康的影响较小。但其中一些化合物存在安全问题——例如,雷帕霉素会抑制免疫系统,并可能促进糖尿病的发生。
Kennedy他们计划很快在人类志愿者中测试AKG。研究人员将在一组45至65岁之间的志愿者中观察这种分子是否能改善与衰老相关的生物标记,如炎症、动脉硬化以及一种与衰老相关的DNA化学特征。
Kennedy担任首席科学官(包括Gordon和其他论文作者都有股份)的庞塞·德莱昂健康公司(Ponce de Leon Health)也正在印第安纳大学(Indiana University)进行一项类似的研究。
庞塞•德莱昂健康公司(Ponce de Leon Health)已经在销售一种名为Rejuvant的AKG配方,称它可以“延缓衰老过程”。
巴克研究所的研究小组并不是第一个专门研究衰老问题的研究人员成立公司开发抗衰老疗法,希望这一想法最终能在临床试验中得到证实。

扫描上面二维码在移动端打开阅读