8月31日,Nature Medicine杂志上发表了由美国哈佛医学院、Ragon研究所、宾夕法尼亚大学Perelman医学院等研究机构合作的一项最新研究,论文介绍了一种新的双特异性CAR-T细胞免疫疗法。这种工程化CAR-T细胞能够减少HIV感染后的病毒血症,具有增殖力强、可抵抗T细胞耗竭等特点,而且在结合抗逆转录病毒疗法的情况下可加速对HIV的抑制,减轻组织的病毒负担。
Jim Riley教授是论文的通讯作者之一,他表示:“相对简单地改变工程化T细胞的方法会导致T细胞效能和耐用性的巨大变化。这一发现对于利用工程T细胞抗HIV感染和癌症具有重要意义。”
全球有超过3500万人感染HIV病毒。现今,抗逆转录病毒疗法(ART)已是一种非常有效的疗法,但这一疗法仅可控制而非治愈艾滋病。阻碍艾滋病治愈的主要障碍是HIV的病毒库,HIV在感染人体后约4-6周后,就可以完成病毒库的建立。病毒库隐藏在被感染细胞的基因组中,储藏有HIV的基因拷贝。如果中断抗逆转录病毒治疗,HIV能够快速复制新的拷贝,最终导致艾滋病的发展。此外,药物的获取以及终生坚持每日服药对于许多HIV感染者来说也是一个很大的障碍。因此,研究学者们一直探索着艾滋病功能性治愈的方法。
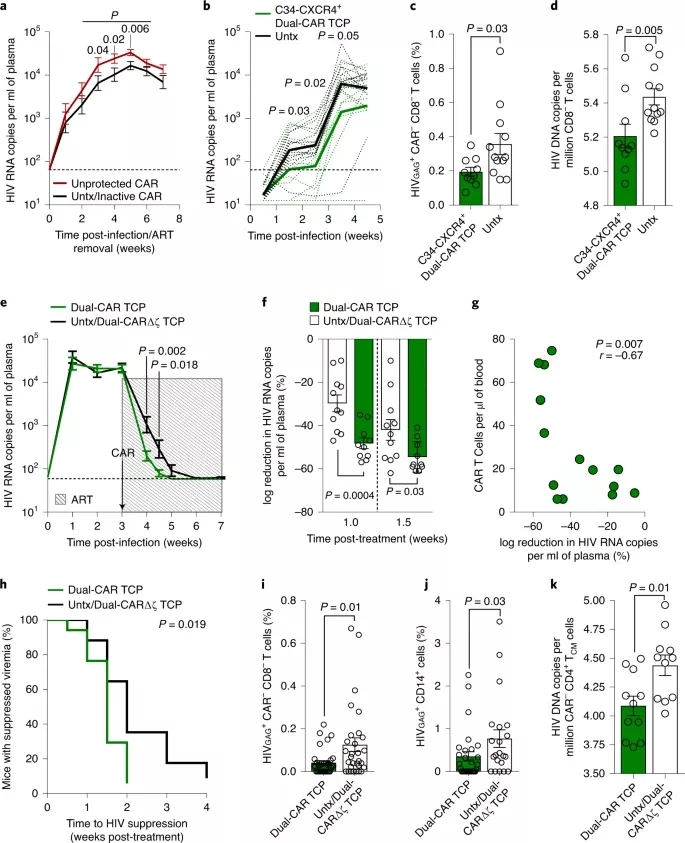
在这项研究中,研究小组合作设计了一种新的HIV特异性CAR-T细胞,这种新的双特异性CAR-T细胞含有两个CAR,同时表达4-1BB/CD3-ζ和CD28/CD3-ζ内域。每个CAR都有一个CD4蛋白,靶向HIV感染的细胞和一个共刺激域,增强了CAR-T细胞的免疫功能。第一个CAR包含的4-1BB共刺激域能激发细胞的增殖和持久性,第二个CAR包含的CD28共刺激域能增强杀死受感染细胞的能力。
此外,研究人员还为T细胞添加了C34-CXCR4,这种蛋白质可防止HIV附着感染T细胞。最终产生的长效CAR-T细胞能响应HIV感染,有效杀死受感染的细胞,而且自身对HIV感染也具有部分抵抗力。
C34-CXCR4及其对CD4+CAR-T细胞的保护作用(来源:Nature Medicine)
在使用这种双特异性CAR-T细胞治疗感染HIV的小鼠时,研究小组发现,与未接受治疗的动物相比,感染小鼠经双特异性CAR-T细胞治疗后,体内的HIV复制较慢,被HIV感染的细胞更少。并且治疗减少了小鼠血液中的病毒数量,CD4+T细胞(HIV的首选靶细胞)也得以保留。另外,当研究人员在HIV感染的小鼠中将双特异性CAR-T细胞与抗逆转录病毒疗法结合使用时,更快地抑制了病毒,而且病毒库比仅用抗逆转录病毒疗法治疗的小鼠更小。

双特异性CAR-T细胞对HIV复制的控制(来源:Nature Medicine)
“我们相信这一研究支持将CAR-T细胞疗法用作一种新工具来靶向HIV病毒库,实现对艾滋病毒的功能性治愈。”本文通讯作者、哈佛医学院教授Todd Allen说道。
参考资料:
1# Davenport, M. P. et al. Functional cure of HIV: the scale of the challenge. Nature Reviews Immunology (2018)
2# Maldini, C.R. et al. Dual CD4-based CAR T cells with distinct costimulatory domains mitigate HIV pathogenesis in vivo. Nature Medicine (2020)
3# Novel Dual CAR T cell immunotherapy holds promise for targeting the HIV reservoir(来源:MedicalXpress)

扫描上面二维码在移动端打开阅读