各药企采取了不同的IgG亚型,罗氏、默克、Mereo、iTeos、百济神州采用了IgG1亚型,Arcus、百时美施贵宝、Compugen、安斯泰来采用了IgG4或者突变去除Fc effector效应的IgG1。Seattle则通过去岩藻糖进一步强化了Fc effector效应。亚型选择不同体现了各药企在作用机制与安全性、有效性层面的考量与平衡。
2020年9月8日,北京生命科学研究所隋建华课题组在Journal of Immunology期刊上发表文章,筛选了一种人、鼠交叉反应的TIGIT抗体,并重点探讨了Fc effector效应对于抗肿瘤活性的影响和具体机制。
隋建华为北生所研究所、生物制品中心和抗体中心主任。从2000年到20011年的12年间,包括四年博士后生涯和八年讲师生涯,隋建华都在Dana-Farber癌症中心度过。2012年,隋建华回国加入北生所。
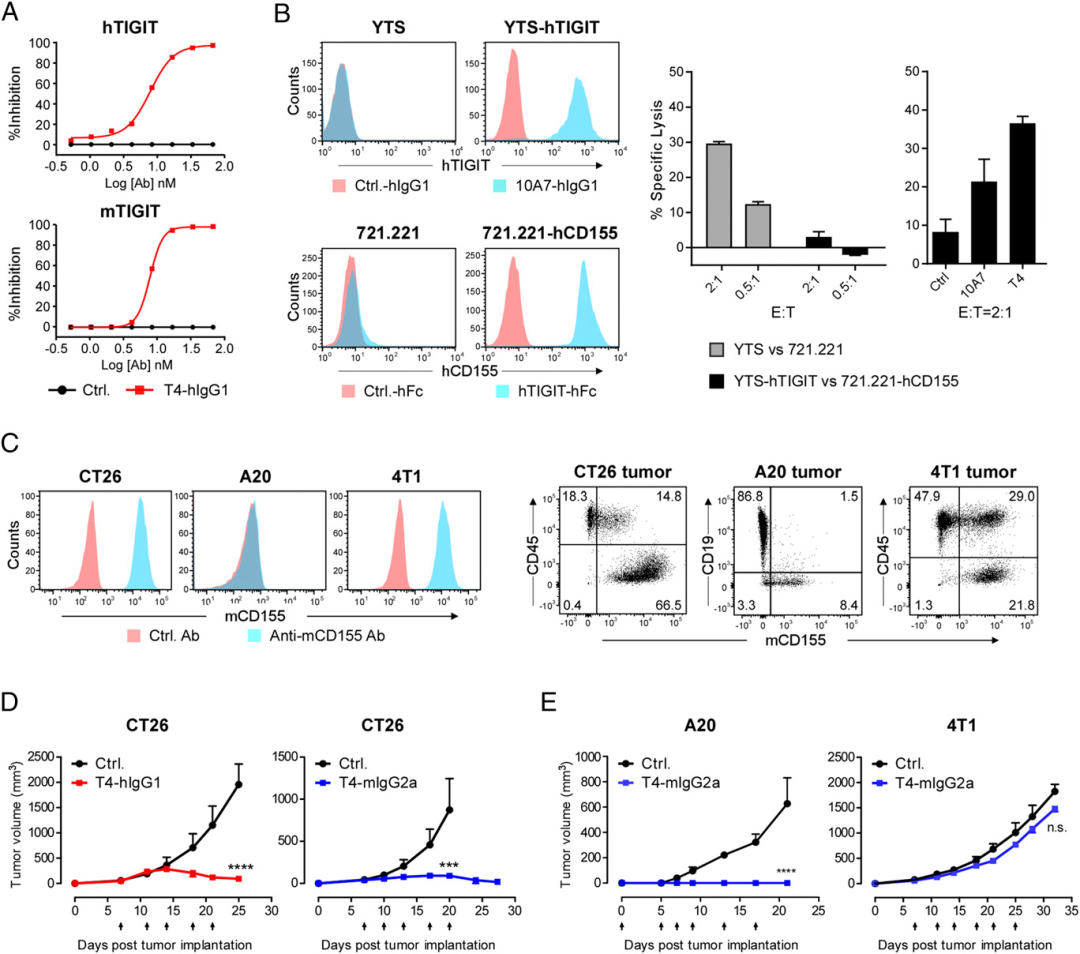
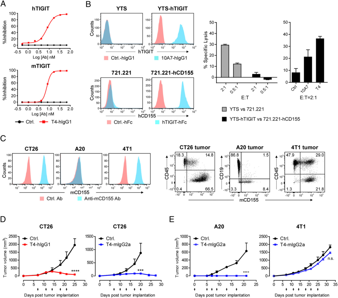
隋建华课题组筛选了一株命名为T4的TIGIT抗体,可以同时结合人、小鼠的TIGIT。小鼠模型内, T4表现出抗肿瘤活性(具备Fc effector效应的人IgG1或小鼠IgG2a亚型)。
为探究Fc effector对于T4抗体抗肿瘤活性的影响,研究人员构建了3种突变体,分别为去除Fc effector效应的DANA(D265A/N297A),增强ADCC活性并保留ADCP活性和CDC活性的DE(S239D/I332E),以及增强ADCC去除CDC活性的DLE(S239D/A330L/I332E)。结果表明,DE和DLE表现出更强的抗肿瘤活性(DLE更强),DANA几乎没有抗肿瘤活性。说明ADCC对于TIGIT抗体的抗肿瘤活性至关重要,CDC则不需要。
研究人员进一步探究了这种影响背后的机制,发现TIGIT抗体增强了CD8 T细胞活性,清除了Treg,Treg的清除进一步增加了CD8 T细胞的浸润。ADCC对于Treg的清除至关重要。
CD8 T细胞和NK细胞对于TIGIT抗体的活性是必须的,进一步支持了NK细胞通过ADCC清除Treg的作用机制。
总结
扫描上面二维码在移动端打开阅读







