1 肠道菌群——人类的“第二大脑”
自然界里遍布着形形色色的细菌,同时也存在于人体的每一个角落。自人类诞生的那一刻起,它们就与人类组成一个不离不弃、平衡而和谐的生态系统,与人体进行着深度融合。
它们从肠道出发,与众多的组织、器官进行有意义的对话,在肠道和肝脏之间,肠道和大脑之间,肠道和肺脏、骨骼、血液系统等组织器官之间……正是在这种有益对话的基础上,人体才表现得平衡而健康。
肠道的黏膜免疫系统是人体中最大的免疫器官,肠道菌群在肠道粘膜免疫系统的发育成熟中起着重要的作用。肠道存在超过70%的T细胞,是绝大多数记忆T细胞的居住地。它可以通过直接物理接触、代谢产物以及肠道粘膜结构成分改变等多种机制与宿主免疫系统相互作用。而癌症的发生恰恰与免疫监视系统失衡有关。
最近十年,抗癌领域最大的革命是免疫治疗。而PD-1/PD-L1抗体是免疫疗法的一种,就像武侠小说《天龙八部》中段誉的六脉神剑一样,有时灵有时不灵,而且总体有效率很低。
幸运的是,越来越多的研究证明肠道菌群居然对肿瘤免疫治疗效果有着巨大影响。
2 肠道菌群让抗PD-1/ PD-L1免疫治疗更有效
实际上,在过去的几十年中,大量的临床试验线索都表明微生物组对于癌症研究至关重要。
总结其中可能的机制,肠道菌群通过几种关键机制影响癌症药物的效率:新陈代谢,免疫调节,易位,酶促降解和生态变异等等。
2018年初,国际顶级期刊《Science》杂志连发三篇重磅文章,聚焦肠道微生物对肿瘤免疫治疗的重要影响,证实在人体中肠道菌群会影响肿瘤免疫治疗的疗效,以及肠道菌群对于抗PD-1免疫疗法的重要性。
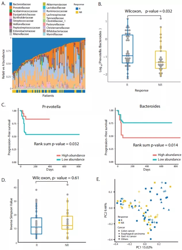
近期,北京大学肿瘤医院和谭验等联合发起了目前全球最大的基于消化道肿瘤抗PD-1/PD-L1免疫治疗的肠道菌群研究。该研究招募了近百位接受抗PD-1 / PD-L1治疗的晚期消化道癌症患者,在免疫治疗之前和免疫治疗期间收集了粪便样本,并进行了临床评估。
通过对消化道肿瘤病人的肠道菌群进行16S和宏基因组测序,并结合一系列的临床信息,研究团队发现肠道菌群的特定菌种以及某些特定的代谢通路与抗PD-1/PD-L1免疫治疗应答具有一定相关性,特别是某些产短链脂肪酸的共生菌。进一步的分析发现,特定菌种的比例与病人的生存期存在一定关联。
肠道微生物组的分类学组成与对抗PD-1 / PD-L1治疗的临床反应有关
而在2020年同月加拿大卡尔加里大学的一项新研究中,研究人员又有了惊人的发现,使用肠道细菌竟可以使癌症免疫治疗的有效性提高四倍!在四种癌症小鼠模型中,研究人员最终确定了三种与与阳性免疫治疗结果相关的肠道菌群:假双歧杆菌,约翰逊乳杆菌和奥尔森氏菌。
进一步的研究发现这些细菌的一种代谢产物-肌苷可以有效的激活体内的抗肿瘤T细胞攻击肿瘤,最终令肿瘤缩小,甚至在某些情况下会清除所有结肠直肠癌细胞。这种特殊的机制最终也让我们了解了肠道细菌究竟是如何调节癌症免疫疗法功效的。
我们知道,抗生素对于肠道细菌,是“好坏不分”无差别消灭,也就容易导致误杀很多正常细菌,会改变肠道细菌的多样性和组成,导致生态失调。这对免疫检查点抑制剂PD-1的使用效果是否有影响呢?
2018年纪念斯隆凯特琳癌症中心的两个研究组,就以患者在使用免疫药物之前的30天内是否使用了抗生素,分别纳入实验组和对照组。并比较两组人群对PD-1的治疗应答率,病人的无进展生存时间(PFS),总生存时间(OS)。而治疗的癌症种类是晚期肾癌和非小细胞肺癌。

晚期肾癌、晚期肺癌使用免疫药物之前30使用抗生素对PD-1等应答、PFS和OS的影响
结果显示,对于晚期肾细胞癌患者而言,使用抗生素组使用免疫治疗的病情进展风险(PD)、PFS和OS分别是75%、1.9个月和17.3个月,而没有使用抗生素组这三项指标是22%、7.4个月和30.6个月,二者相差了近一倍多。
而对于晚期非小细胞肺癌,免疫治疗之前30天之内使用抗生素,PD似乎没有受到影响,但是PFS缩短至1.9个月,OS下降至7.9个月;而不使用抗生素的患者的PFS是3.8个月,OS是24.6个月。
也就是说抗生素的使用对于肺癌使用免疫药物,对总生存期OS的影响是最大的。此项研究已发布在《Annals of Oncology》。
在此需要提醒大家的是,在准备使用PD-1等免疫药物之前,最好检查下最近30天或60天是否使用了抗生素,以免影响免疫治疗的效果。
4 好消息,可联合PD-1/PD-L1抗体用菌类制剂正在赶来的路上
越来越多的研究都在导向一个趋势,一种新的抗肿瘤治疗方法——肿瘤肠道菌群免疫疗法,将是未来肿瘤精准医疗的发展趋势。
2019年1月,来自日本的科学家团队从健康人粪便中分离出11株低丰度细菌(7个来自拟杆菌目),这些细菌“组合”——11-mix可以增强对抗感染和癌症的免疫反应。相关成果发表已在Nature杂志上。
在这项小鼠研究中,口服11种菌株的混合物(11-mix)会使得CD8+ IFN-γ+ T细胞聚集到癌症组织中,提高免疫检查点抑制剂(PD-1抗体、CTLA-4抗体)的抗肿瘤效果。令人惊喜的是,单独使用11-mix也能产生抗癌作用。
研究者们提取出了26株菌株的DNA并进行了测序(图片来源:Nature)
11株菌株增强了免疫检查点抑制剂(PD-1抗体)的抗肿瘤免疫力和疗效(图片来源:Nature;GF:无菌小鼠;MC38细胞:结直肠癌细胞)
据悉,基于该研究,Vedanta公司正在开发一款名为VE800的口服肿瘤免疫临床候选产品,同时也在积极开展相关的临床试验,在后续的临床前研究中,VE800 被证明可增强T细胞浸润肿瘤的能力,从而促进抑制肿瘤生长并可能提高生存期,可以期待VE800 的进一步临床开发。
另外,制药巨头默克公司和活性生物治疗公司4D Pharma已进入临床合作,来测试默克公司的PD-1抑制剂Keytruda(pembrolizumab,帕博利珠单抗)和4D Pharma的全球首款口服益生菌MRx0518的协同作用。而且在今年4月份,4D Pharma宣布第一名患者完成了第1周期,没有剂量限制性毒性。
让我们期待越来越多的协同有益菌类微生物制剂能够早日实现临床转化,顺利上市造福患者。
小结:
1.肠道菌群多样性对PD-1免疫疗法发挥良好作用起着重要作用;
2.在治疗过程中尽量避免使用抗菌药;
3.肿瘤免疫治疗同步使用益生菌有可能大幅度提高免疫疗法PD-1的效果;
4.VE800、MRx0518等有益菌制剂正在研发,肿瘤肠道菌群免疫疗法正向我们走来。
为什么说肿瘤复杂难治?肿瘤的复杂性不仅仅体现在肿瘤的进化、异质性特点,更有我们人体自身的免疫细胞、肠道菌群等参与其中。
因此,治疗不仅仅是药物的事情,正常作息和规律、适当的饮食,对保证人体肠道菌群的生态完整很重要。
5 重建肠道微生态,我们要做什么?
肠道就像一片土地,肠道微生物就像土地上的植物。最好的生态环境,是植物品种丰富的雨林,高高低低,什么都有。
而单一补充益生菌,就像在土地上持续播种同一种植物。它或许能赶走杂草,但品种单一的树林肯定不是最好最平衡的生态。
而且市面上的益生菌公司多如牛毛,鱼龙混杂。吃到嘴里的东西,如果出现质量问题,后果不堪设想。想想当年的三鹿奶粉。
因此,保持均衡饮食是最好的选择。
01 要避免饮食太单一
饮食单一会直接导致肠道微生态的来源单一,菌群的多样性变少,长期只吃少数几种食物可能会导致肠道微生态异常。
所以蛋白质、脂肪、碳水、蔬菜、水果、肉类……均衡搭配,更可能养出多样化的菌群和平衡强大的免疫系统。
02 重视膳食纤维的补充
富含膳食纤维的饮食有助于维持健康的肠道微生物群。通常来说,食物中膳食纤维主要来自植物性食物如蔬菜水果、豆类和各种谷类。我国居民膳食纤维的主要来源是谷物。全谷物和杂豆富含膳食纤维。
因此除了摄入足量的蔬菜水果,建议主食粗细搭配,注意增加全谷物和杂豆类食物。
中国营养学会丨推荐
-
低能量 1800 kcal 膳食中膳食纤维为 25g/d ;
-
中等能量膳食 2400 kcal 为 30g/d;
-
高能量膳食 2800 kcal 为 35g/d 。
03 尽量避免使用抗生素
抗生素会抑制或消灭肠道内的有益或有害菌群,引起肠道菌群失衡。这是导致肠道菌群失调症最常见的原因。
04 多运动,以防肠道动力异常
运动不足会影响肠道动力,肠道动力存在障碍时,食物推进速度减慢,细菌在肠道内滞留时间过长、大量繁殖,也会造成肠道菌群失调。
05 畅情志,慎起居
肠道也是情绪器官,要注意调畅情志,怡情养性,保持心情舒畅,及时减压,适当放松自己。
起居规律,不熬夜晚睡,养成规律的生活习惯。
参考文献:
1.https://science.sciencemag.org/content/early/2020/08/12/science.abc3421
2.https://newatlas.com/science/gut-bacteria-microbiome-cancer-immunotherapy/
3.https://calgaryherald.com/news/local-news/calgary-researchers-zero-in-on-gut-bacteria-as-potent-cancer-fighter
4.Zhi Peng, Siyuan Cheng, Yan Kou, et al., The Gut Microbiome Is Associated with Clinical Response to Anti–PD-1/PD-L1 Immunotherapy in Gastrointestinal Cancer. Cancer Immunology Research(2020),DOI: 10.1158/2326-6066.
5.L. Derosa,et al., Negative association of antibiotics on clinical activity of immune checkpoint inhibitors in patients with advanced renal cell and non-small cell lung cancer, Annals of Oncology, 30 March 2018.
6.Takeshi Tanoue et al. A definedcommensal consortium elicits CD8 T cells and anti-cancer immunity. Nature (2019), doi: 10.1038/s41586-019-0878-z
7. Hiel S, Bindels L B, Pachikian B D, et al. Effects of a diet based on inulin-rich vegetables on gut health and nutritional behavior in healthy humans[J]. Am J Clin Nutr,2019,109(6):1683-1695.
扫描上面二维码在移动端打开阅读





