
细胞外膜泡(EVs)参与肿瘤Hippo通路调节抗肿瘤免疫的模式图
低免疫原性肿瘤细胞逃避宿主免疫并且甚至在完整免疫系统存在下生长,但调节肿瘤免疫原性的复杂机制尚未阐明。美国加州大学圣地亚哥分校(UCSD)药学系教授管坤良团队研究发现Hippo通路在抑制抗肿瘤免疫中有意想不到的作用。研究证明,在三种不同的小鼠同源肿瘤模型(B16、SCC7和4T1)中,肿瘤细胞Hippo通路激酶LATS1/2(large tumor suppressor 1和2)的丢失抑制肿瘤生长。LATS1/2缺失的肿瘤抑制与适应性免疫反应相关,并且LATS1/2缺陷增强肿瘤疫苗的功效。机制上,无LATS1/2的效肿瘤细胞分泌富含核酸的胞外囊泡,通过Toll样受体-MYD88/TRIF途径诱导I型干扰素反应。因此,肿瘤中LATS1/2的缺失增强肿瘤免疫原性,通过促进抗肿瘤免疫反应从而最终导致肿瘤被破坏。该研究发现了Hippo通路在调节肿瘤免疫原性中的关键作用,并证明了在癌症免疫治疗中靶向LATS1/2的概念。

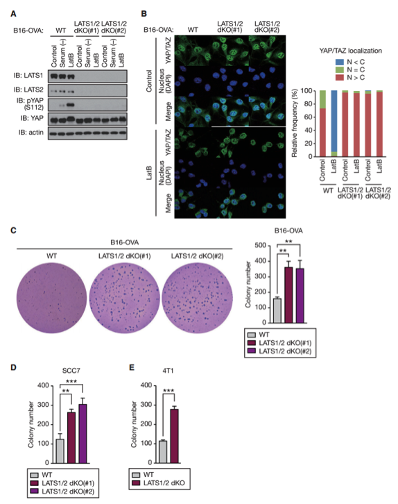
图1. 体外敲除LATS1/2增强锚着非依赖的肿瘤细胞生长

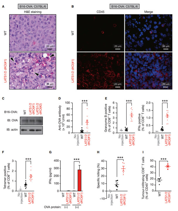
图2. 体内肿瘤细胞丢失LATS1/2其生长受抑制

图3. 肿瘤细胞LATS1/2的缺失导致宿主抗肿瘤免疫反应

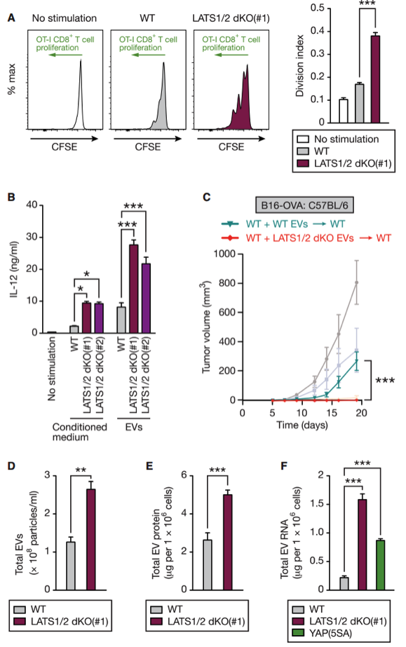
图4. 敲除肿瘤的LATS1/2促进宿主适应性免疫并增强肿瘤疫苗的作用

图5. LATS1/2缺失的肿瘤细胞分泌的细胞外膜泡(EVs)促进宿主免疫反应

图6. 无LATS1/2的肿瘤细胞外膜泡通过TLRs-Type I IFN信号通路促进抗肿瘤免疫反应
参考文献:
Moroishi, T., et al. (2016). "The Hippo Pathway Kinases LATS1/2 Suppress Cancer Immunity." Cell 167(6): 1525-1539 e1517.
扫描上面二维码在移动端打开阅读