在经历了很长的休眠期后,休眠的乳腺癌(BRCA)细胞会在骨髓中与间充质干细胞(MSC)相互作用,从而复苏成为转移性乳腺癌。然而,在骨髓微环境中的 BRCA 细胞和 MSC 之间的早期相互作用从而促进这个适应性静止状态的具体研究仍然知比较少。8 月 28 日,美国 Rutgers Biomedical and Health Sciences (RBHS) 的研究人员发现,BRCA 细胞会使 MSC 释放含有不同的 miRNA(如 miR-222/223)的外泌体,从而促进一部分癌细胞处于静止期,并赋予抗药性。在这些结果的基础上,研究人员开发了一种新的、无毒的治疗策略,基于装载有 miR-222/223 拮抗剂的 MSC 来靶向休眠的 BRCA 细胞。在休眠性乳腺癌的免疫缺陷小鼠模型中,这种治疗可以增敏 BRCA 细胞对卡铂的治疗并增加宿主存活率。综上,该研究结果指明了在骨髓微转移微环境中,肿瘤休眠和复苏过程中 BRCA 细胞和 MSC 之间的调控相互作用。
文章内容:
首先对 MSC 来源的外泌体进行了鉴定:

naive MSC 分泌外泌体对 BCC 细胞周期的影响:

naive 和 primed MSC 的外泌体对 BCC 细胞周期的影响:

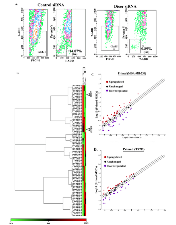
对 naive 和 primed MSC 的外泌体的 miRNA 芯片分析:

MiR-222/-223 在细胞周期停滞和抗药性中的作用:

抗 miRNA 的治疗策略:

抗 MiR-222/-223 对休眠期 BBC 的治疗作用:

参考文献:Bliss SA et al. Mesenchymal stem cell-derived exosomes stimulates cycling quiescence and early breast cancer dormancy in bone marrow. Cancer Res. 2016 Aug 28.
扫描上面二维码在移动端打开阅读